rheumatic heart disease pathophysiology Rheumatic heart disease pathophysiology pdf
If you are searching about Frontiers | The Lectin Pathway of Complement and Rheumatic Heart you've came to the right page. We have 35 Pictures about Frontiers | The Lectin Pathway of Complement and Rheumatic Heart like Rheumatic Fever — Diagnosis and Treatment | Online Medical Library, Rheumatic Heart Disease - Causes, Symptoms, Treatment & Prevention and also Chronic Rheumatic Heart Disease : Chronic Rheumatic Heart Disease. Read more:
Frontiers | The Lectin Pathway Of Complement And Rheumatic Heart
rheumatic disease heart pathway complement fever lectin rhd rf figure frontiersin chronic fped
Rheumatic Heart Disease: Acute Rheumatic Fever

rheumatic acute
Rheumatic Heart Disease - Atlas Of Pathophysiology, 2 Edition

heart disease rheumatic pathophysiology atlas edition sequelae
Rheumatic Heart Disease (RHD) In Australia

rhd rheumatic disease heart australia causes diagram
Newly Diagnosed Rheumatic Heart Disease Among Indigenous Populations In

heart rheumatic disease figure bmj heartjnl 1901
RHD – Rheumatic Heart Disease – DR. TRYNAADH

rheumatic disease pathophysiology rhd
Pathophysiology Of Rheumatic Heart Disease | PDF | Immune System | Heart
pathophysiology rheumatic
An Immunological Perspective On Rheumatic Heart Disease Pathogenesis

heart pathogenesis rheumatic disease autoimmune rhd diseases figure
Rheumatic Heart Disease - Causes, Symptoms, Treatment & Prevention

rheumatic disease heart symptoms causes treatment prevention contents healthjade
Cardiovascular And Thoracic Nursing

rheumatic disease heart pathophysiology cardiovascular thoracic nursing simple
Study Flow. ARF, Acute Rheumatic Fever; CRHD, Chronic Rheumatic Heart

rheumatic chronic arf
Rheumatic Heart Disease (RHD) - Causes, Risk Factors, Symptoms

rheumatic rhd medindia
Rheumatic Heart Disease - Causes, Symptoms, Treatment & Prevention

rheumatic fever heart disease acute pathophysiology symptoms causes rhd pathogenesis treatment stepwards children medchrome amudu cardiac diseases pathology prevention body
Rheumatic Heart Disease

rheumatic disease aortic vegetations
Frontiers | Rheumatic Heart Valve Disease Pathophysiology And

rheumatic valve pathophysiology mechanisms pathogenesis underlying frontiersin fcvm
PPT - Rheumatic Fever And Heart Disease PowerPoint Presentation, Free

rheumatic disease heart fever pathogenesis acute presentation changes carditis ppt powerpoint morphologic key chronic valvular autoimmune
Rheumatic Heart Disease Symptoms In Hindi – Karan Or Niwaran
rheumatic disease heart symptoms hindi karan causes ke niwaran iske
RHEUMATIC HEART DISEASE PATHOPHYSIOLOGY | RHEUMATIC HEART DISEASE
pathophysiology concept map burns rheumatic heart nursing disease semester doing students
Global Shortage Of Penicillin: Reasons And Consequences | | Al Jazeera

penicillin shortage rheumatic disease heart consequences reasons global antibiotics
Rheumatic Heart Disease: Pathophysiology

rheumatic disease heart pathophysiology
Pathophysiology And Clinical Presentation | Rheumatic Fever

rheumatic pathophysiology heart disease pathogenesis clinical fever acute presentation mccance alterations structural huether
22 Best Images About Rheumatic Heart Disease On Pinterest

rheumatic cardiac cardiovascular infants dictionary
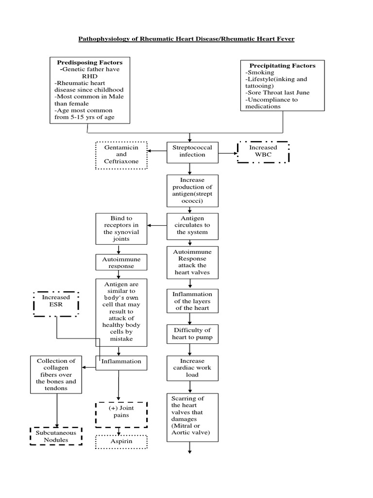
Rheumatic Heart Disease Pathophysiology Pdf

rheumatic pathophysiology rhd
137320354-Pathophysiology-of-Rheumatic-Heart-Disease.docx | Heart
rheumatic pathophysiology
Rheumatic Heart Disease Pathophysiology Pdf

rheumatic disease pathophysiology diagnosis
Chronic Rheumatic Heart Disease : Chronic Rheumatic Heart Disease

rheumatic disease acute immediate hf develops hours cardiac
Rheumatic Fever — Diagnosis And Treatment | Online Medical Library

pathophysiology rheumatic heart disease fever acute rheumatism clinical map treatment presentation diagnosis
RHD – Rheumatic Heart Disease – DR. TRYNAADH

rheumatic
Rheumatic Heart Disease
rheumatic fever pathophysiology sistem erd informasi infection rawat jalan penjualan beta
Pathogenesis Of Rheumatic Fever Pathogenesis Of | GrepMed

rheumatic pathophysiology pathogenesis grepmed
Pathophysiology Of Rheumatic Heart Disease | Heart | Epidemiology
pathophysiology rheumatic
Acute Rheumatic Fever: Pathogenesis And Clinical Findings | Calgary Guide
fever rheumatic pathogenesis acute findings clinical calgary guide
Rheumatic Heart Disease - Causes, Symptoms, Treatment & Prevention

rheumatic disease heart valve fever mitral symptoms acute causes diagram source treatment prevention
Pathophysiology Of Rheumatic Heart Disease | Medical Specialties
rheumatic pathophysiology
Rheumatic Heart Disease - YouTube

rheumatic disease
Rheumatic disease heart pathophysiology. Heart disease rheumatic pathophysiology atlas edition sequelae. Rheumatic heart disease
0 Response to "rheumatic heart disease pathophysiology Rheumatic heart disease pathophysiology pdf"
Posting Komentar